致同连续多年持续跟踪研究上市公司年报执行企业会计准则情况,正陆续发布“上市公司年报分析之准则应用披露示例”系列文章。主要研究内容是结合上市公司年报披露示例,解析上市公司重点企业会计准则和监管要求的执行情况和可以借鉴的实务应用案例,包括执行准则和监管要求的重大会计政策的选用、重要会计估计的判断、重点关注问题的实务应用示例、核心会计事项的披露示例等。
本期为“上市公司年报分析之收入披露示例”子系列文章之一,解析内容为无需退回的初始费的披露示例。
企业在合同开始日(或邻近合同开始日)向客户收取的无需退回的初始费通常包括入会费、接驳费、初装费等。公司一次性收取的无需退还的初始费,是全部计入当期损益还是按受益期限分期计入受益期损益,应分析初始费对应的履约义务,在履约义务完成时,与相应的对价一并确认收入。
如无特别说明,相关示例来源于公司披露的2024年年度报告。
一、准则相关规定与监管指引
(一)《企业会计准则第14号——收入》
第四十条企业在合同开始(或接近合同开始)日向客户收取的无须退回的初始费(如俱乐部的入会费等)应当计入交易价格。企业应当评估该初始费是否与向客户转让已承诺的商品相关。该初始费与向客户转让已承诺的商品相关并且该商品构成单项履约义务的,企业应当在转让该商品时,按照分摊至该商品的交易价格确认收入;该初始费与向客户转让已承诺的商品相关,但该商品不构成单项履约义务的,企业应当在包含该商品的单项履约义务履行时,按照分摊至该单项履约义务的交易价格确认收入;该初始费与向客户转让已承诺的商品不相关的,该初始费应当作为未来将转让商品的预收款,在未来转让该商品时确认为收入。企业收取了无须退回的初始费且为履行合同应开展初始活动,但这些活动本身并没有向客户转让已承诺的商品的,该初始费与未来将转让的已承诺商品相关,应当在未来转让该商品时确认为收入,企业在确定履约进度时不应考虑这些初始活动;企业为该初始活动发生的支出应当按照本准则第二十六条和第二十七条规定确认为一项资产或计入当期损益。
(二)《企业会计准则应用指南汇编2024》“第十五章收入”
七、特定交易的会计处理
(八)无需退回的初始费
企业在合同开始日(或邻近合同开始日)向客户收取的无需退回的初始费通常包括入会费、接驳费、初装费等。企业收取该初始费时,应当评估该初始费是否与向客户转让已承诺的商品相关。该初始费与向客户转让已承诺的商品相关,且该商品构成单项履约义务的,企业应当在转让该商品时,按照分摊至该商品的交易价格确认收入;该初始费与向客户转让已承诺的商品相关,但该商品不构成单项履约义务的,企业应当在包含该商品的单项履约义务履行时,按照分摊至该单项履约义务的交易价格确认收入;该初始费与向客户转让已承诺的商品不相关的,该初始费应当作为未来将转让商品的预收款,在未来转让该商品时确认为收入。当企业向客户授予了续约选择权,且该选择权向客户提供了重大权利时,这部分收入确认的期间将可能长于初始合同期限。
在合同开始日(或邻近合同开始日),企业通常必须开展一些初始活动,为履行合同进行准备,如一些行政管理性质的准备工作,这些活动虽然与履行合同有关,但并没有向客户转让已承诺的商品,因此,不构成单项履约义务。在这种情况下,即使企业向客户收取的无需退还的初始费与这些初始活动有关(例如,企业为了补偿开展这些活动所发生的成本而向客户收取初始费),也不应在这些活动完成时将该初始费确认为收入,而应当将该初始费作为未来将转让商品的预收款,在未来转让该商品时确认为收入。
企业为履行合同开展初始活动,但这些活动本身并没有向客户转让已承诺的商品的,企业为开展这些活动所发生的支出,应当按照本章的有关合同履约成本的相关规定确认为一项资产或计入当期损益,并且企业在确定履约进度时,也不应当考虑这些成本,因为这些成本并不反映企业向客户转让商品的进度。
二、年报分析:无需退回的初始费的披露示例
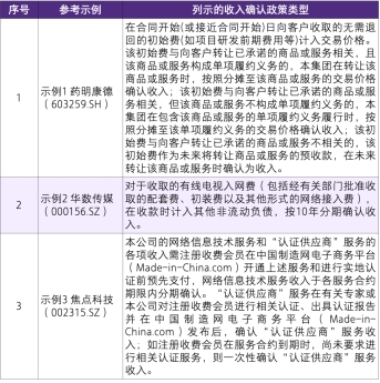
无需退回的初始费的披露示例汇总

示例1药明康德(603259.SH)
在合同开始(或接近合同开始)日向客户收取的无需退回的初始费(如项目研发前期费用等)计入交易价格。该初始费与向客户转让已承诺的商品或服务相关,且该商品或服务构成单项履约义务的,本集团在转让该商品或服务时,按照分摊至该商品或服务的交易价格确认收入;该初始费与向客户转让已承诺的商品或服务相关,但该商品或服务不构成单项履约义务的,本集团在包含该商品或服务的单项履约义务履行时,按照分摊至该单项履约义务的交易价格确认收入;该初始费与向客户转让已承诺的商品或服务不相关的,该初始费作为未来将转让商品或服务的预收款,在未来转让该商品或服务时确认为收入。
示例2华数传媒(000156.SZ)
收入确认的具体方法
(1)商品销售业务
商品销售业务属于在某一时点履行的履约义务,在商品出库且经客户签收后确认收入。
(2)数字电视收入、互动电视业务收入、手机电视业务收入、互联网电视业务收入
属于在某一时段内履行的履约义务,根据实际提供的服务在服务归属期内确认收入。
(3)网络接入收入
对于收取的有线电视入网费(包括经有关部门批准收取的配套费、初装费以及其他形式的网络接入费),在收款时计入其他非流动负债,按10年分期确认收入。
(4)节目传输收入、广告收入、宽带及数据通信业务收入
对于该等业务,属于在某一时段内履行的履约义务,根据合同约定的服务期间在归属期内确认收入。
(5)云宽带对外合作业务收入
对于云宽带对外合作业务等分成收入,根据公司与合作方签订的合作协议约定,每月根据经双方确认的结算数据确认收入,若当月未取得客户提供的结算数据,在能够可靠计量的情况下,根据计费平台统计的数据信息等确认收入,在实际结算时予以调整。
(6)集成项目收入
集成项目属于在某一时点履行的履约义务,集成项目收入在取得客户验收单后一次性确认收入。
示例3焦点科技(002315.SZ)
本公司业务收入主要来自提供“B2B”业务的电子商务服务收入,包括中国制造网电子商务平台(Made-in-China.com)注册收费会员的网络信息技术服务收入、认证供应商服务收入、网络广告收入,以及保险佣金收入、贷款利息收入、咨询服务收入、商品销售收入、代理服务收入等。除上述收入外,本公司尚有为客户提供的网站建设服务收入、仓储服务收入、会展收入和租赁收入等。
网络信息技术服务为注册收费会员在中国制造网电子商务平台(Made-in-China.com)上发布企业信息、产品信息及商情信息等向本公司支付的服务费,以及为本公司向注册收费会员提供在中国制造网电子商务平台(Made-in-China.com)上的“名列前茅(TopRank)”服务、“产品展台(SpotlightExhibits)”服务、“横幅推广(BannerPro)”服务等附加服务收取的服务费。“认证供应商”服务收入是在中国制造网电子商务平台(Made-in-China.com)上推出的“认证供应商”的服务,该服务是一种非强制性审核认证服务,将由有关专家或本公司对注册收费会员进行实地或远程认证,除了进行基本面信息的确认之外,还将对该注册收费会员的生产能力、外贸能力、持续质量改进等多方面进行全面认证,本公司就该认证服务向注册收费会员收取认证服务费。
本公司的网络信息技术服务和“认证供应商”服务的各项收入需注册收费会员在中国制造网电子商务平台(Made-in-China.com)开通上述服务和进行实地认证前预先支付,网络信息技术服务收入于各服务合约期限内分期确认。“认证供应商”服务在有关专家或本公司对注册收费会员进行相关认证、出具认证报告并在中国制造网电子商务平台(Made-in-China.com)发布后,确认“认证供应商”服务收入;如注册收费会员在服务合约到期时,尚未要求进行相关认证服务,则一次性确认“认证供应商”服务收入。
|